Log in
MENU
Home
Who We Are
Who We Are
Board of directors
Task Force
Project Offices
Awards
General Meetings
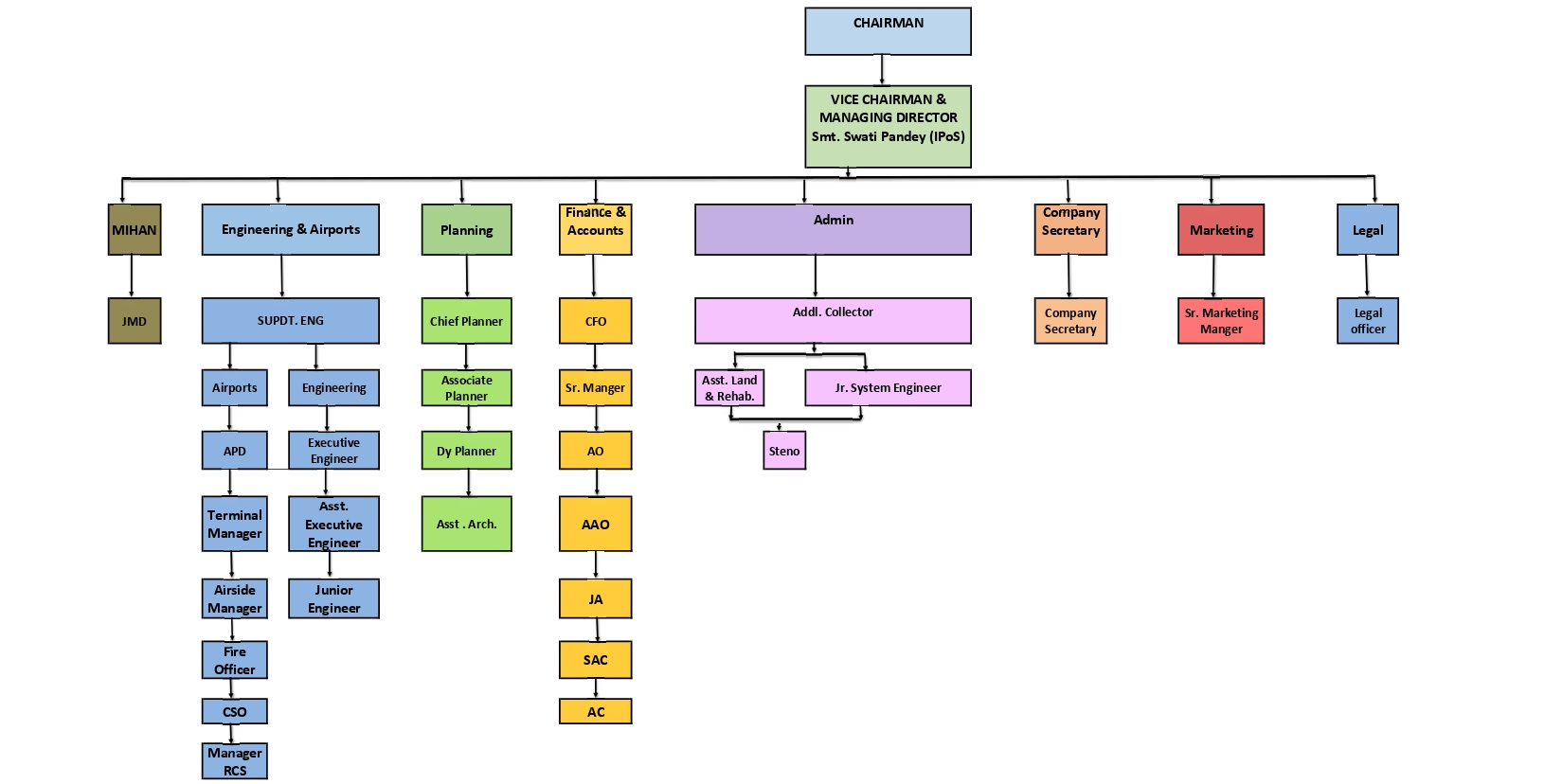
Organizational Chart
Where You Want To Land
OUR PROJECTS
MIHAN
Nagpur
Shirdi
Amravati
Solapur
Karad
Pune - Purandar
Dhule
Chandrapur
Latur
Baramati
Nanded
Dharashiv
Yavatmal
Phaltan
Power
Generation
Transmission
Distribution
Airport & Aviation Infra MH
Udan - RCS MH
Airport Aviation Hub Nagpur
Aviation Support System & Infra Nagpur
Our Wings
Administration & HR
Land
Rehabilitation & Resettlement
Planning
Engineering, Airport development
Marketing & Estate
Finance & Accounts
Fire & Emergency Service
Company Secretary
Power
Inviting Suggestions and Objections on MADC- MYT Petition for approval of Truing up of FY 2020-21 to FY 2023-24, Provisional Truing up of FY 2024-25 and ARR and Tariff for FY 2025-26 to FY 2029-30 for its Distribution Business in accordance with the MERC(MYT) Regulations, 2024 (Case No. 229 of 2024)
Inviting Suggestions/Objections on MADC – Miscellaneous Application for Revised Tariff from FY 2026-27 to FY 2029-30 for its Distribution Business based on MERC Regulations 2024.
Legal
Tenders & Notices
Tender List
e-Tendering Live Link
NOTICE INVITING QUOTATION
Citizen Services
CSR Policy
General Meetings 01
General Meetings 02
RTI Details
Grievances
Online Application for Services
MADC HEIGHT NOC
KARAD NOC
Amravati NOC
Right to Service
Office work Order
AERA teriff rate card
AERA publication of teriff rate card
BPMS
Come Join With Us
Investor Testimonials
Procedure
Feature and Facilities
Download Application
Our Development Partners
Policies
Media
News
Photo Gallery
Video Gallery
Reach Us At
Pages
Organizational Chart
Download